Рисуем понятные блок-схемы для описания бизнес-процессов
3 марта 2023 10:06
// Программирование
Неожиданным был недавно мой доклад про то, как рисовать блок-схемы. И чему только учат в институтах? Давайте для закрепления? На полях этой заметки тоже пробежимся по основам разработки и описания процессов в блок-схемах.
Составляющие блок-схем
В первую очередь надо договориться о нотации, т.е. правилах отрисовки блок-схем:- Действие;
- Условие;
- Документ;
- Подпроцесс;
- Линии.
Как описать бизнес-процесс
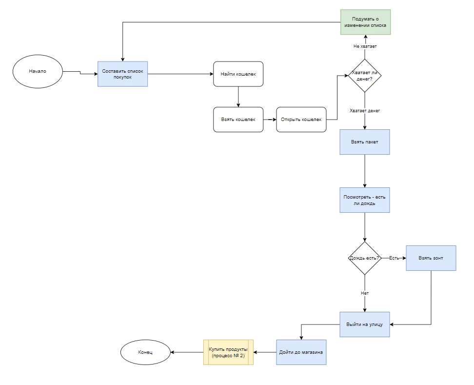
Давайте попробуем прочитать уже сделанную блок-схему (о том как сходить в магазин). Какие шаги нужно выполнить для достижения цели:- Составить список покупок;
- Найти кошелек;
- Взять кошелек;
- Открыть кошелек;
- Хватает ли в кошельке денег?
- Если нет, то возвращаемся к Списку покупок;
- Если Хватает, то берем пакет;
- Смотрим, есть ли на улице дождь;
- Если дождь есть, берем зонт и затем выходим на улицу;
- Если нет, выходим на улицу;
- Идем в магазин (это ведь тоже может быть целый подпроцесс);
- Далее выполняем процесс № 2 (Купить продукты);
- ... тут еще можно расписать возвращение домой, раскладывание продуктов по шкафам и холодильнику, приготовление ужина и т.д. ...
- Конец.

Как видите, рисовать и описывать блок-схему (диаграмму) достаточно просто.
Тут я хочу предостеречь вас. Одного рассказа (описания) или одной диаграммы с бизнес-процессом недостаточно. Надо, чтобы в вашем тексте (а это ведь будет скорее всего техзадание, пользовательская история, функциональные требования) были:
- и диаграмма;
- и текст.
Внедрения
Услуги
Коробочная версия 1С-Битрикс.CRM объединяет в себе все возможности облачной версии и преимущества установки решения на сервере
Больше никакой 1С в отделе продаж. Делаем незаметную интеграцию. Менеджеры все документы оформляют только в CRM, а необходимые документы появляются, проводятся и двигаются в 1С в "фоновом" режиме.
Техническая поддержка Битрикс24 и 1С-Битрикс: Управление сайтом. Настройка. Доработка. Консультации. Поможем выполнить необходимые настройки, внести правки или реализовать сложные технические задачи под индивидуальные бизнес-процессы.
Загрузка комментариев...